熱門關鍵詞: 溫濕度傳感器廠家 熱敏電阻器品牌 空調溫度傳感器 功率型ntc熱敏電阻器
配對電阻(Matching Resistors),指的是參數(如阻值、精度、溫度系數等)嚴格匹配的一組電阻,通常用于需要對稱或平衡的電路中,核心作用是保證電路對稱性、減少誤差或實現特定功能。南京時恒電子科技有限公司生產的MF51E 測溫型(可用于電子體溫計)NTC 熱敏電阻器,為客戶配套的厚膜電阻就是一種配對電阻,它的作用就是為了保證體溫計測溫的精度。

與普通電阻相比,配對電阻的核心差異在于“一致性”—— 它要求電阻的阻值精度、溫度系數、功率損耗、電壓系數等參數盡可能接近,甚至達到“鏡像級”匹配,從而避免因單個電阻參數差異導致的電路誤差。其核心原理有三個關鍵維度:
1、阻值精度匹配:消除 “比例誤差” 的核心
在分壓電路、比例放大電路、電橋電路等場景中,電阻的“阻值比例”直接決定電路輸出精度。例如,在高精度分壓電路中,若兩只分壓電阻的標稱阻值均為10kΩ,但實際阻值分別為10.01kΩ和9.99kΩ,那么分壓比例的誤差會達到0.2%——這對于需要0.01%精度的工業測量設備而言,是完全無法接受的。
配對電阻通過將兩只電阻的阻值偏差控制在極小范圍(如 ±0.01% 以內),確保阻值比例的準確性,從根本上消除 “比例誤差”。例如,在應變片電橋電路中,四只橋臂電阻需嚴格配對,若其中一只電阻阻值偏差稍大,就會導致電橋失衡,產生虛假信號,影響應變測量的準確性;而配對電阻能讓電橋始終保持平衡狀態,確保測量數據的真實性。
2、溫度系數匹配:抵御“環境干擾”的關鍵
電阻的阻值會隨溫度變化而漂移,這種特性用“溫度系數(TCR)”表示——單位為ppm/℃(每攝氏度溫度變化引起的阻值變化率)。普通電阻的TCR可能存在較大差異,例如一只電阻的TCR為10ppm/℃,另一只為20ppm/℃,當環境溫度變化10℃時,兩只電阻的阻值漂移差異會達到0.01%,足以影響高精度電路的穩定性。
配對電阻不僅會控制標稱阻值的一致性,還會嚴格篩選TCR參數,確保兩只電阻的溫度系數偏差在±5ppm/℃以內。這樣一來,無論環境溫度如何變化,兩只電阻的阻值漂移趨勢基本一致,不會因溫度差異導致比例失衡。例如,在汽車電子中的燃油濃度檢測電路中,環境溫度從-40℃到85℃劇烈變化,配對電阻的TCR匹配能確保檢測電路的輸出信號不受溫度干擾,始終反映真實的燃油濃度。
3、功率與電壓系數匹配:保障“長期穩定性”的基礎
除了阻值和溫度系數,電阻的功率系數(功率變化對阻值的影響)和電壓系數(電壓變化對阻值的影響)也會影響電路穩定性。在高功率或高電壓應用場景中,普通電阻可能因功率/電壓系數差異,導致長期工作后阻值偏差擴大;而配對電阻會通過測試篩選,確保這些參數的一致性,避免長期使用中的“參數漂移不一致”問題。
例如,在光伏逆變器的采樣電路中,電阻需要長期承受較高電壓和功率,若兩只采樣電阻的功率系數不一致,長期工作后阻值偏差會逐漸增大,導致采樣精度下降,影響逆變器的能量轉換效率;而配對電阻的功率系數匹配,能確保長期使用中阻值始終保持一致,保障采樣精度的穩定性。
配對電阻常見應用場景:
1、差分電路中平衡信號
差分放大電路(如運放組成的差分輸入電路)中,兩個輸入端的電阻需要嚴格配對。若阻值不匹配,會導致共模信號抑制比(CMRR)下降,引入噪聲或誤差。例如:儀表放大器的輸入級電阻需配對,確保對正負信號的放大倍數一致,避免信號失真。
2、橋式電路中提高精度
惠斯通電橋(用于測量電阻、溫度等物理量)中,四個橋臂電阻需配對。若阻值偏差大,會導致零點漂移,測量精度下降。例如:應變片傳感器的電橋電路中,配對電阻可減少溫度變化對測量的影響。
3、平衡傳輸線減少干擾
在高速信號傳輸(如HDMI、USB)中,差分信號線的終端匹配電阻需配對,確保信號完整性,避免反射或串擾。
配對電阻與NTC熱敏電阻的應用案例:
MF51E測溫型(可用于電子體溫計)NTC熱敏電阻器,規格型號為:MF51E 503F3950,其測溫精度37℃時為±0.01℃。

而為了實現在37℃時測溫精度更高,又將這一熱敏電阻在37℃的大阻值范圍29.512KΩ~30.512KΩ,再按30Ω一檔分成32個檔位,這樣每個檔位的阻值精度就達到了±0.005℃。
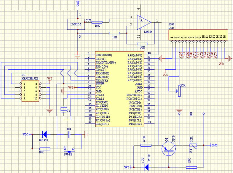
不過,單一測溫元件的精度再高,并不一定表示電子體溫計的測溫一定精度高,還要依靠科學合理的電路設計包括其他元器件的使用,所以為每一個檔位的NTC熱敏電阻匹配對應的“配對電阻”就顯得非常重要!電子體溫計電路圖如下:
電子體溫計電路圖
MF51E 503F3950為國家科技部創新基金項目產品,推出的快速型產品,將熱時間常數由2秒提升到了0.8秒。對于NTC熱敏電阻MF51E 503F3950的32個檔位的每一檔產品,南京時恒電子科技有限公司為客戶匹配了相應的32個檔位0603的厚膜晶片電阻器“配對電阻”,其阻值精度為±1%,TCR為50ppm/℃(市場上很多電子體溫計廠家用的是100ppm/℃)。
本文標簽: 測溫型ntc熱敏電阻器 汽車溫度傳感器 壓敏電阻器價格 數字溫濕度傳感器